
活动内容
科学营活动采取校内、外活动相结合的形式。在活动内容设计上,结合东北农业大学实际情况,以符合全国高校科学营统一要求为基本原则,充分展示学校在生命科学和食品科学、农业工程机械制造、现代农业技术应用等领域的学术科研、科技创新方面的特色,充分利用学校科研教育及校园文化平台,集中体现东北农业大学文化和精神,使参加活动的学生学有所得、学有所获,培养学生科技创新的意识和基本能力,提升他们对科学的追求和对大学生活的向往。
(一)校内主要活动
1. 东农讲坛。邀请我校知名专家学者为营员讲述当下的现代农业科技热点,教育和引导学生用科学的方法和视角看待问题,激发学生对科技创新的热情。
2. 实践体验现代农业水利技术应用,开展现代农业水利技术进践体验,参与混凝土制备、龙门架承重模型制作等农业水利技术实践活动。
3. 走进学校生命科学学院国家重点实验室。通过专业教师的指导,了解动物克隆技术的原理。实际操作,学习了解动物克隆专业技术的规范和基本流程。
4. 与我校在校大学生(校大学生科协、相关学生社团)进行科技创新文化交流,帮助营员了解大学生活和大学生科技创业类活动。
5. 在学校校内住宿、就餐、参观,体验高校生活,感受大学特有的文化和精神,增加营员对大学的认识与了解,为今后进入大学学习和生活做好积极准备。
6. 营员交流活动。通过开展各类比赛和联谊会等形式,搭建营员间的沟通交流平台。
(二)校外主要活动
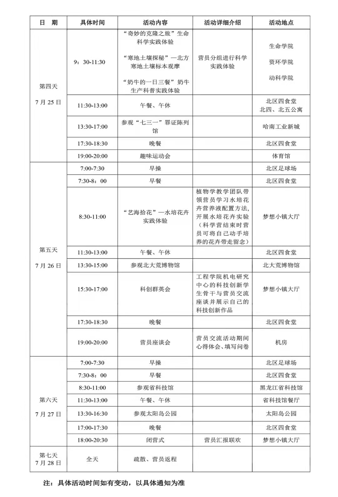
1. 参观侵华日军第七三一部队罪证陈列馆。对营员进行爱国主义教育,激发青年学生爱国主义情感。
2. 参观黑龙江省科技馆。帮助营员了解人类发展进程中机械、能源、航天、数学、生命环境、声光学、信息技术等学科领域的知识,感受人类的进步历程与科学的神奇。
3. 参观北大荒博物馆,全过程由专业人员进行讲解,与营员们进行互动交流。
4. 参观太阳岛公园,感受哈尔滨之夏的魅力。



营员须知
1. 营员在参加科学营活动时应服从安排,听从随队老师和志愿者的指导,不得擅自行动,未经允许不得私自外出。
2. 营员参加科学营活动需佩戴营员卡。
3. 营员须严格遵守作息时间,不迟到、不早退。参加活动时遵守秩序,不得追逐、打闹、插队等。
4. 营员在参加科学营活动过程中,要求衣着整齐,举止文明。不在公共场所大声喧哗、随地吐痰,不乱丢果皮纸屑。
5. 营员活动时注意人身安全和身体健康,遇到突发性事件应及时向随队老师和志愿者报告。
6. 营员在活动期间务必保管好随身物品,特别是现金、电脑、相机等贵重物品。
7. 营员用餐、住宿等已经由学校安排,营员不得在外购买生、冷、不洁食物,以免影响身体健康。
8. 营员在活动过程中应相互关照、互帮互助、团结友爱。
9. 东北农业大学分营工作组联系方式:
联系电话:0451-55191730
吕嘉昌:18645070083
王充:13946020121
石波罗:13613617701
王琳:18646180923

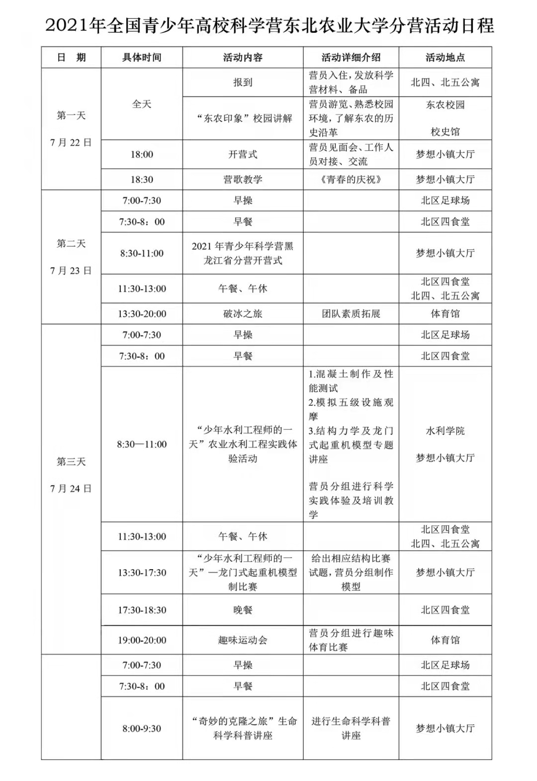
农业水利工程实践体验方案
一、活动时间
2021年7月24日 8:30-11:00
二、活动地点
梦想小镇大厅、水利学院水工厅、水利学院108、水利学院109
三、活动对象
四、活动内容
2.模拟五级设施观摩
3.结构力学及龙门式起重机模型专题讲座,分组进行科学实践体验及培训教学
“少年水利工程师的一天”
龙门式起重机模型制比赛方案
一、选题背景
塔吊结构是一种常见的工程结构,广泛应用于建筑工程、桥梁工程、安装工程、交通工程等领域,是一种需求量大,安全性要求高的结构。在各类起重机械中,塔吊事故最为突出。据资料统计,我国每年起重伤害事故的死亡人数,占全部工业企业死亡数的15%左右,每年起重机事故的死亡人数在所有机械事故死亡人数中居首位。距离我们最近的一起事故是在2014年9月26日晚18时40分许,哈尔滨市南岗区南通大街冰上训练基地内施工现场一塔吊发生倒塌,该事故造成2人当场死亡,7人受伤,其中2人伤情严重,同时,倒下的塔吊顶端还砸中一辆轿车,轿车严重变形。目前,该事故还在进一步调查处理中。建设部《全国建筑施工安全生产形势分析报告(2005年度)》显示:2005年,全国建筑业共发生事故2288起、死亡2607人,其中安装、拆却塔吊事故的死亡人数占总数的10.06%,排在了前三位之列。因此,安全、经济地设计和使用塔吊是一个工程中值得注意的问题。

二、活动时间
比赛时间:7月24日13:30-17:30
三、活动地点
地点:梦想小镇大厅
四、比赛规则
1.模型结构
要求设计并制作一个塔吊模型,模型包括塔架(及其下部延伸部分)、起重臂、平衡臂等构件,其构造示例如图2所示。模型采用竹条材料制作,现场完成模型的塔架结构部分(包括下部延伸部分)和吊臂部分(包括起重臂、平衡臂及其上面所有结构)。为了保证模型与底板可靠地结合,允许在底板上钻孔,通过设置塔架底部延伸部分,同时使用热熔胶固定,来保证其与底板的可靠连接。模型制作竹条材料、底板、502胶水、热熔胶及胶枪、电钻及钻头、砂轮机、加载配重及挂钩由承办方提供,其他制作工具由参赛队自带,也可以自带手电钻等其它加工设备。

图2 塔吊模型示意图
2.模型要求
(1)赛题中所涉及各种尺寸,如无特殊说明,允许误差均为±3MM。
(2)所有标高起点均为底板上表面。
(3)在标高0至+400MM空间只能设置竖向塔架构件,如图3。
(4)塔架水平投影必须在直径为150MM的圆形阴影范围内,塔架任一高度的截面形心在底板上的投影必须在底板中心位置,如图4所示。
(5)模型总体高度及吊臂所采用的结构形式不限。
(6)起重臂吊装配重点及平衡臂配重点位置在平面的投影必须在图4所示的某条轴线。
(7)起重臂和平衡臂的配重点位置应设置一根较粗的横梁以方便加载挂钩的安放,横梁和周边构件不能妨碍加载,加载挂钩直接悬挂在横梁中间位置。
(8)起重臂和平衡臂的配重点在底板平面的投影位置到塔架底板中心距离分别为400MM和200MM。

左3图 阴影部位不准设置其他构件
右4图 塔架水平投影范围
3.加载方法与失效评判
模型在进行加载时,模型的失效分为部分失效和整体失效。出现下列任一情形则判定为模型整体失效,不能继续加载,成绩记为零分:
(1)在任意加载阶段,整体结构出现垮塌,无法完成加载;
(2)在放置平衡配重期间,模型中的任一构件出现断裂或节点脱开;
出现下列任一或多种情形判定为部分失效:
(1)已经完成平衡配重的放置,在放置加载配重过程中,模型中的任一构件出现断裂或节点脱开,但配重没有掉落,仍然能够完成加载。
(2)整体没有破坏,但模型出现明显的变形,构件发生过大的挠度。到达目标载荷时起重臂加载点沿铅直方向下挠度超过25MM,或加载点在底板平面的投影偏离初始投影位置距离超过25MM。
五、评分标准
模型在加载环节的表现将根据其结构质量Mi的计算结果进行评分。结构质量Mi的计算如下式所示 : Mi=M2-M1
设Mmin所有完成加载模型的最低结构质量(包括未失效模型和部分失效模型),第i参赛组模型加载表现分Ki的计算方式如下:
模型未失效:Ki=Mmin/Mi×100
模型部分失效:Ki=Mmin /Mi×100x50%
最后根据Ki值评定,评选各级奖项。
“奇妙的克隆之旅”
专题科普讲座实践方案
一、活动时间
2021年7月25日 8:00-9:30
二、活动地点
梦想小镇大厅
三、活动对象
科学营全体营员
四、活动内容
学习克隆技术、开展卵细胞镜下辨识和提取技术的理论教学
“奇妙的克隆之旅”
生命科学实践体验方案
一、活动时间
2021年7月25日 9:30-11:30
二、活动地点
东北农业大学生命科学学院509
三、参与人员
指导教师、科学营营员、志愿者
四、活动内容:
进行科学实践体验
五、注意事项:
2.请参观营员保持实验室卫生。
“寒地土壤探秘”
北方寒地土壤标本观摩方案
一、活动时间
2021年7月25日 09:30-11:30
二、活动地点
东北农业大学资环学院703
三、参与人员
指导教师、科学营营员、志愿者
四、组织活动内容:
进行科学实践体验
五、注意事项:
2.请参观营员保持实验室卫生。
“艺海拾花”
水培花卉实践体验方案
一、活动主题
本次活动紧紧围绕“园梦花海,艺熠生辉”的主题,将'烁’果,花'荟’2条主线贯穿其中,开展科技实践、人文了解、大学体验等方面的活动。
二、活动时间
2021年7月26日08:30-11:00
三、活动地点
梦想小镇大厅
四、活动内容
举办插花创意设计大赛
参观园艺科学试验站后,组织全体营员来到东北农业大学音乐厅,在此举办插花创意设计大赛,以提高全体营员对园艺专业基础知识和基本技能的学习兴趣,培养全体营员的实践动手能力、创新意识和创造能力。比赛开始,邀请专业教师对插花作品进行简要介绍并进行演示示范,帮助全体营员了解插花,并借此营造优良的学习氛围。
比赛由团队协作共同完成,比赛内容分为制作作品和提问解说两个阶段,在规定时间内,参赛营员应用比赛提供的花材和花器进行现场表演插花,之后,参赛营员对自己的作品的主题和创意灵感进行解说并回答专业评委老师的问题。
此次比赛寓教于乐、知行合一,旨在让营员了解园艺专业知识的同时让全国青少年高校科技营充满乐趣,为科学营的开展塑造良好的精神风貌。并借此为全体营员提供相互交流的良好平台,提升其集体荣誉感,强化团队精神。
“奶牛的一日三餐”
奶牛生产科普实践体验方案
一、活动时间
二、活动地点
东北农业大学动科楼303
三、参与人员
指导教师、科学营营员、志愿者
四、组织活动内容:
通过对奶牛场饲料管理的学习,提高学生对现代奶牛生产特点的认知和理解,掌握奶牛生产管理过程中的知识要领,激发学生从事现代奶牛业生产工作的兴趣,培养能够适应奶业发展需要、胜任现代奶牛生产管理工作的专业人才。
温馨提示
1. 七月的哈尔滨多以高温晴朗天气为主,注意做好防暑、防晒措施。宜穿浅色服装,戴隔热帽,避免皮肤受日光的直接强烈照射。外出时提前涂抹防晒霜等防晒护肤品。
2. 夏季宜多喝白开水,少喝果汁、汽水等饮料,并要定时饮水。外出时,可饮用盐开水补充水分消耗。
3. 生活起居要规律,不要熬夜,保证充分的睡眠是预防中暑的有效措施。
4. 忌受热后“快速冷却”。外出或活动归来,不宜立即洗冷水澡降温,防止因大脑供血不足导致头晕目眩。
5. 不宜佩戴金属首饰。夏日里容易大量出汗,而金属装饰品中的某些金属沾上汗水,可能会使与其接触的皮肤出现微红或瘙痒等症状,容易引发接触性皮炎。
6. 外出时可随身携带防暑降温药品,如风油精等,以防应急之用。
7. 科学营期间,工作人员会统一安排学员洗浴,洗浴地点在住宿寝室楼后,请各位同学统一听从工作人员安排。
